Konsep program
aplikasi Numbers Slot Game
:
1.
Deskripsi
Numbers
Slot Game adalah sebuah aplikasi game sederhana yang dibuat menggunakan Visual
Basic 2010. Game ini sangatlah sederhana hanya digunakan sebagai penghilang
penat setelah bekerja.
2.
Tujuan
·
Mendapatkan nilai yang
bagus dalam jurnal praktikum Teknologi Informatika 2012 modul 3.
·
Menghibur dan dapat
menghilangkan penat.
3.
Manfaat
·
Mengetahui basic cara
membuat game.
·
Memperoleh nilai dalam
jurnal praktikum Teknologi Informatika 2012 modul.
4.
Sasaran
User
Semua
orang yang membutuhkan refreshing setelah bekerja. Karena gamenya mudah, maka
bisa dimainkan dimanapun dan kapanpun sesuai keinginan.
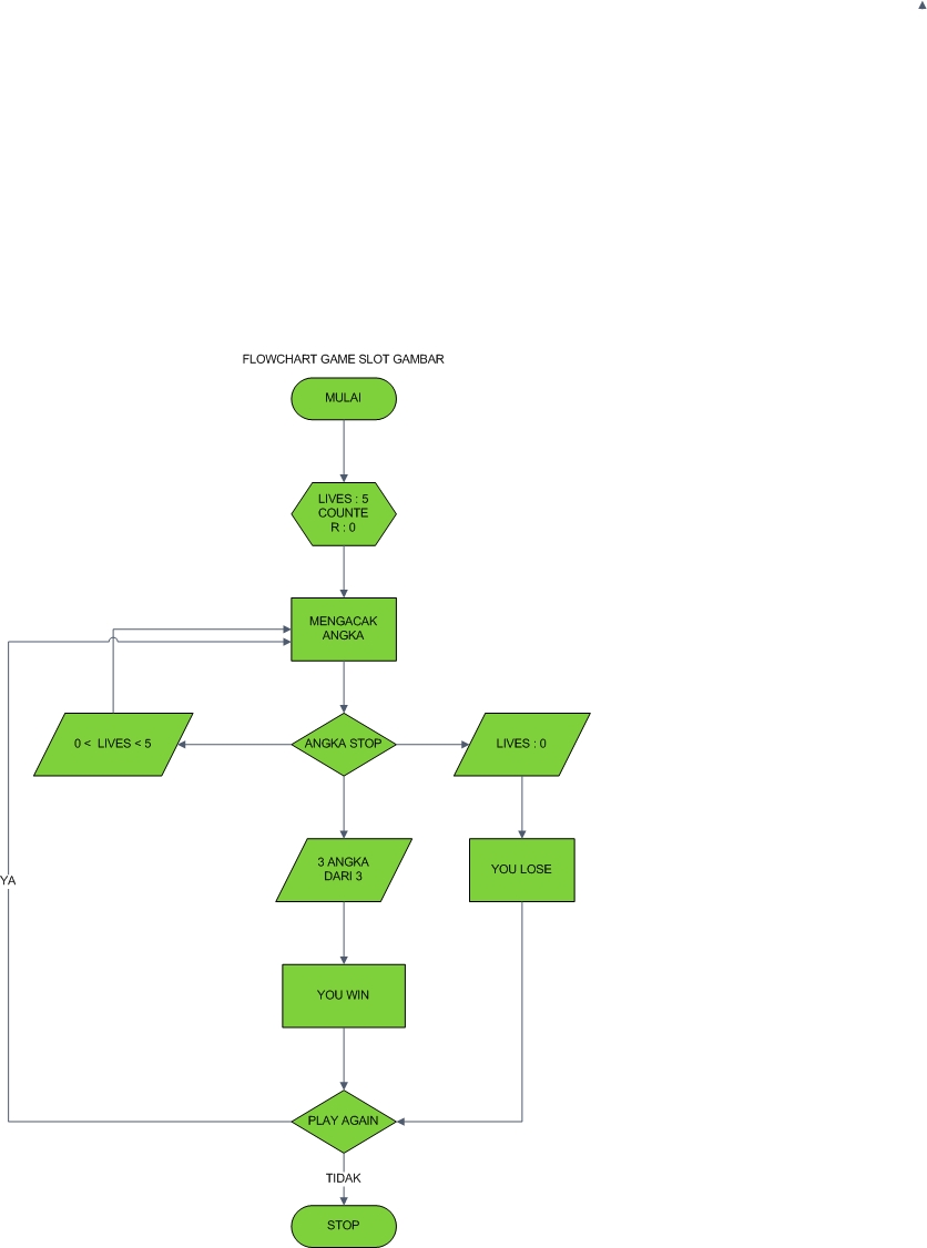
FlowChart:
Penjelasan Flow Chart :
- Start
- Nilai awal nyawa dalam game adalah "5" dan counter bernilai "0"
- Melakukan proses acak angka
- Stop, Berhenti melakukan proses acak angka
- jika lives nya "0" maka kalah, tetapi jika lives 0<lives<5, maka melakukan proses acak angka lagi, dan jika sudah mendapatkan 3 angka sama dari 3 label maka menang
- setelah menang/kalah, dapat melakukan permainan lagi
- End
Tutorial membuat program game Numbers Slot Machine :
·
Buka aplikasi Visual Basic 2010 dan klik New Project
Form 1
Form 2
Komponen toolbox yang digunakan :
Form 1
NO
|
Komponen
|
Propertis
|
Keterangan
|
1
|
Form 1
|
Name
Text
BackgrounImage
|
Form 1
Opening
System.Drawing.Bitmap
|
2
|
Label 1
|
Name
Text
BackColor
ForeColor
Font
|
Form 1
Casino
Kelompok 007
Transparent
Gainsboro
Matura
MT Script Capitals
|
3
|
Button
1
|
Name
Text
BackColor
Font
|
Button
1
START
Teal
Matura
MT Script Capitals
|
4
|
Button
2
|
Name
Text
BackColor
Font
|
Button
2
EXIT
Teal
Matura
MT Script Capitals
|
Form 2
NO
|
Komponen
|
Propertis
|
Keterangan
|
1
|
Form 2
|
Name
Text
BackgrounImage
|
Form 2
Slot
Game
System.Drawing.Bitmap
|
2
|
Label
1
|
Name
Font
BackColor
|
Label
1
Microsoft
Sans Serif
Brown
|
3
|
Label
2
|
Name
Font
BackColor
|
Label
2
Microsoft
Sans Serif
Brown
|
4
|
Label
3
|
Name
Font
BackColor
|
Label
3
Microsoft
Sans Serif
Brown
|
5
|
Label
4
|
Name
Text
Font
BackColor
|
Label
4
Count
:
Microsoft
Sans Serif
Violet
|
6
|
Label
5
|
Name
Text
Font
BackColor
|
Label
5
Life :
Microsoft
Sans Serif
Violet
|
7
|
Label
6
|
Name
Font
BackColor
|
Label
6
Microsoft
Sans Serif
Violet
|
8
|
Label
7
|
Name
Font
BackColor
|
Label
7
Microsoft
Sans Serif
Violet
|
9
|
Button
1
|
Name
Text
Font
BackColor
|
Button
1
SPIN
Microsoft
Sans Serif
Teal
|
10
|
Button
2
|
Name
Text
Font
BackColor
|
Button
2
STOP
Microsoft
Sans Serif
Teal
|
11
|
Button
3
|
Name
Text
Font
BackColor
|
Button
3
END
Microsoft
Sans Serif
Teal
|
12
|
Button
4
|
Name
Text
Font
BackColor
|
Button
4
PLAY
AGAIN
Microsoft
Sans Serif
Teal
|
13
|
Timer
1
|
Name
Interval
|
Timer
1
100
|
Analisis Listing :
Form 1
Public Class
Form1
Private Sub
Form1_Load(ByVal sender As System.Object, ByVal e As System.EventArgs) Handles
MyBase.Load
Me.Text
= "Opening"
‘Text pada
form 1 berubah menjadi Opening
End Sub
Private Sub
Button1_Click_1(ByVal sender As System.Object, ByVal e As System.EventArgs) Handles
Button1.Click
Form2.Show()
Me.Hide()
‘Setelah Button 1
diklik, Form 2 akan muncul kemudian Form 1 akan disembunyikan
End Sub
Private Sub
Button2_Click(ByVal sender As System.Object, ByVal e As System.EventArgs) Handles
Button2.Click
End
‘Program diakhiri
End Sub
End Class
Form 2
Public Class
Form2
Dim lives As
Integer
Dim counter As
Integer
‘Mendeklarasikan lives dan counter sebagai
integer atau bilangan asli
Private Sub
Form2_Load(ByVal sender As System.Object, ByVal e As System.EventArgs) Handles
MyBase.Load
Me.Text
= "Slot Game"
‘Text pada
Form 2 berubah menjadi Slot Game
Label1.Visible = True
Label2.Visible = True
Label3.Visible = True
‘Label 1, 2, dan 3
tampak
End Sub
Private Sub
Button1_Click(ByVal sender As System.Object, ByVal e As System.EventArgs) Handles
Button1.Click
Timer1.Enabled = True
'Time diaktifkan'
Label1.Text = ""
Label2.Text = ""
Label3.Text = ""
'Mengosongkan masing-masing label
counter = counter + 1
lives = 5 – counter
‘Jumlah counter yang
baru adalah jumlah counter yang tertera ditambah 1
‘Jumlah lives adalah 5 dikurang jumlah counter
yang tertera
Label6.Text = counter
Label7.Text = lives
‘Label 6 adalah
jumlah counter dan label 7 adalah jumlah lives
If
Label6.Text = "" Then
Label7.Text = ""
counter = ("0")
End If
‘Jika Label 6
kosong maka Label 7 juga kosong dan counter nya 0
If
Label6.Text = "5" Then
Label7.Text = ""
counter = "0"
Timer1.Enabled = False
MessageBox.Show("Sorry, You lost :( ")
‘Jika Label 6 =
5 maka Label 7 kosong dan counter nya 0. Timer juga berhenti kemudiian muncul
MessageBox yang berisi “Sorry, You lost L”
Button1.Enabled = False
Button2.Enabled = False
Button3.Enabled = True
Button4.Enabled = True
End If
‘Setelah
MessageBox ditutup, Button 1 dan Button 2 tidak aktif maka tidak dapat diklik
sedangkan Button 3 dan 4 dapat diklik
Label1.Text = CStr(Int(Rnd()
* 10))
Label2.Text = CStr(Int(Rnd()
* 10))
Label3.Text = CStr(Int(Rnd()
* 10))
‘Label 1, 2, dan 3
akan diacak menggunakan timer
If
Timer1.Enabled = True Then
Button1.Enabled = False
If
Timer1.Enabled = True Then
Button2.Enabled = True
If
Timer1.Enabled = True Then
Button3.Enabled = True
If
Timer1.Enabled = True Then
Button4.Enabled = False
‘Jika Timer sudah
aktif atau Button 1 sudah diklik maka Button 1 dan 4 menjadi tidak aktif
sedangkan yang aktif hanya Button 2 dan 3
End Sub
Private Sub
Timer1_Tick(ByVal sender As System.Object, ByVal e As System.EventArgs) Handles
Timer1.Tick
Label1.Text = Int(Rnd() * 10)
Label2.Text = Int(Rnd() * 10)
Label3.Text = Int(Rnd() * 10)
'Label akan menampilkan bilangan acak 0-9'
End
Sub
Private Sub
Button2_Click(ByVal sender As System.Object, ByVal e As System.EventArgs) Handles
Button2.Click
Timer1.Enabled = False
Button1.Enabled = True
Button2.Enabled = True
Button3.Enabled = True
Button4.Enabled = False
'Timer tidak diaktifkan. Maka Button 1, 2, dan
3 aktif sedangkan Button 4 tidak aktif
If
(Label1.Text = Label2.Text) Or (Label1.Text =
Label3.Text) Or (Label2.Text = Label3.Text) Then
MsgBox("YOU
WIN!")
Label1.Visible = True
Label2.Visible = True
Label3.Visible = True
Label6.Text = " "
Label7.Text = " "
counter = Nothing
Button1.Enabled = False
Button2.Enabled = False
Button3.Enabled = True
Button4.Enabled = True
End If
‘Jika dua diantara
Label 1, 2, dan 3 menunjukan angka yang sama maka muncul MessageBox berisi “YOU
WIN!” setelah itu Label 1, 2, dann 3 tetap terlihat dan menunjukan angka
terakhir dalam masing-masing label sedangkan Label 6 dan 7 serta counter nya menjadi
kosong. Button yang aktif hanya Button 3 dan 4.
End Sub
Private Sub
Button3_Click(ByVal sender As System.Object, ByVal e As System.EventArgs) Handles
Button3.Click
End
‘Apabila Button 3
diklik maka game akan berakhir
End Sub
Private Sub
Button4_Click(ByVal sender As System.Object, ByVal e As System.EventArgs) Handles
Button4.Click
Label1.Text = "
"
Label2.Text = "
"
Label3.Text = "
"
Label6.Text = "
"
Label7.Text = "
"
counter = Nothing
‘Mengosonngkan Label
1-7 dan counter nya
Label1.Visible = True
Label2.Visible = True
Label3.Visible = True
‘Menampakkan Label 1,
2, dan 3
Button1.Enabled = True
Button2.Enabled = False
Button3.Enabled = True
Button4.Enabled = False
‘Setelah Button 4
diklik, Button yang aktif hanya Button 1 dan 3
End Sub
End Class
download aplikasi
http://www.4shared.com/rar/wDJFMfCR/puzzle_kel_7.html



Tidak ada komentar:
Posting Komentar